2012-08-01から1ヶ月間の記事一覧

これだけあれば、ある程度のクオリティーでUstをできるセットを考えてみた。

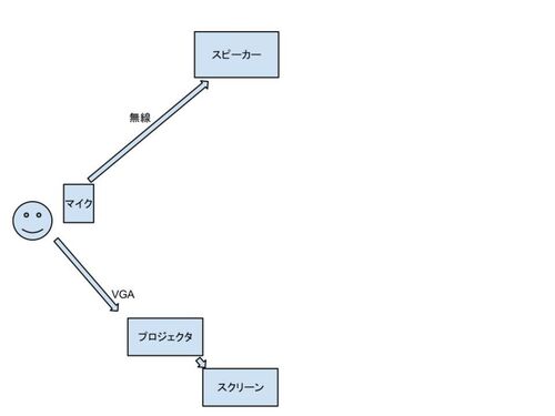
前提条件 ・Thunderboltのあるmacbook(Air|Pro)を持っている ・エイチーム(名古屋のルーセントタワー)でやる 図. エイチームの環境 画像はVGAでつないで、音声は無線マイクを使っている。気にすべきところは、画質と音質と通信の3つ。画質と音質は独立させ…

福島ゲームジャムに行ってきた。

http://fgj12.ecloud.nii.ac.jp/ ここに行って来ました。書いているのは8月の終わりですがイベントは6日です。 概要としてはチームごとに30時間でゲームを作って福島を盛り上げよう。というイベントこれがイベント全体の私は中部チーム1でした。 http://fgj…

csv2plistを作りました。

iPhoneアプリでデータベースぽいものであるものであるplistファイル。 チームで作っる場合、データはエクセルで作ることがよくあると思います。そのなものいちいち編集したり、置換したりするのは大変なのでcsvからplistへ変換するプログラムを書きました。…

Ustの依頼とか

最近よくUst等頼まれるので、まとめておきます。頼む前に事前に予定を確認してください。 akuraruのカレンダーUstreamについて 必須条件 ・上り15MB以上の安定した回線 ・電源よりよい環境 ・事前の宣伝(ないとほとんど見られることはありません ・スケジュ…